二路归并排序
二路归并排序
本文将用图例介绍二路归并排序的过程,和经典的板子
算法思想
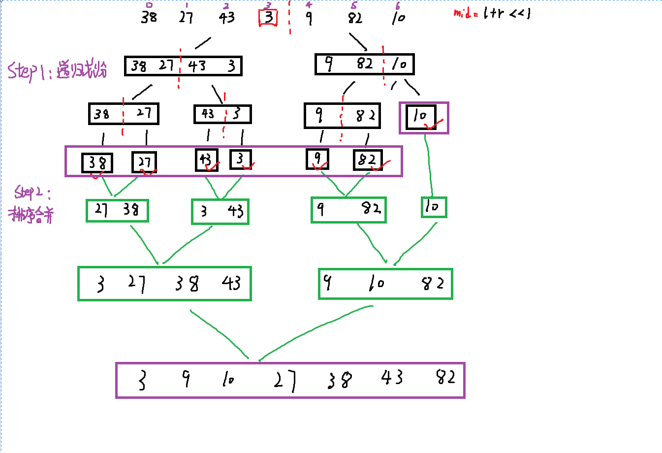
归并排序和快速排序类似,是基于分治的算法,具有两个主要阶段「划分」和「合并」。
划分阶段 :通过递归不断 将数组从中点位置划分开,将长数组的排序问题转化为短数组的排序问题;合并阶段 :划分到子数组长度为 1 时,开始向上合并,不断将 左、右两个短有序数组 合并为 一个长有序数组,直至合并至原数组时完成排序;
一个简单的例子:
算法特性
时间复杂度 :「划分」阶段形成的递归树花费的时间为O(logn),每层合并的总操作花费的时间为O(n)。因此总体时间复杂度为O(nlogn)空间复杂度 :它需要临时存储原始数据的副本,因此使用了 O(n) 的额外空间,排序过程需要借助一个额外的辅助数组O(n)大小,因此空间复杂度为O(n)。提问:为什么归并排序的空间复杂度和递归深度无关? 答:因为归并排序只需要复制原始数据的一份副本,而不需要将原始数据进行划分,这样就避免了递归深度的影响。 稳定性 :稳定
算法模板
1 | |
技术支持
本博客所有文章除特别声明外,均采用 CC BY-NC-SA 4.0 许可协议。转载请注明来自 Phbeats-Blog!
评论







